香港三级片
书记院长信箱
师德失范投诉
香港三级片 概况
香港三级片 介绍
现任领导
机构设置
大事记
党建工作
党建动态
理论学习
党建规章
组织建设
师资队伍
声乐系
器乐系
音乐理论系
音乐教育系
键盘系
现代音乐系
舞蹈系
教学管理
教学信息
文件下载
管理规定
精品课程
培养方案
教学大纲
科学研究
学术交流
科研动态
立项课题
基地建设
成果奖励
学术成果
艺术实践
艺坛动态
招生就业
招生信息
毕业生信息
就业信息
考试大纲
学生工作
学工队伍
学生管理
学生资助
学生评优
公寓管理
校园活动
场地管理
管理规定
使用申请
使用情况
香港三级片
→
党建工作
→
党建规章
→
正文
党建工作
党建动态
理论学习
党建规章
组织建设
返回
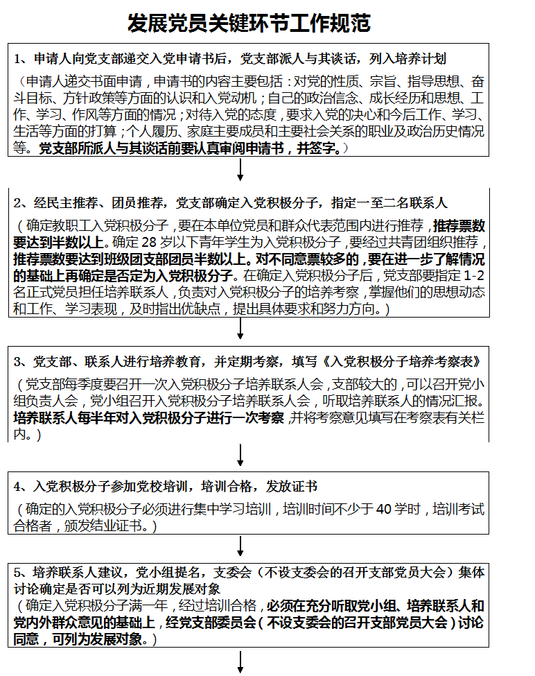
发展党员关键环节工作规范
发布日期:2015-06-27 查看:
党建动态
科研动态
艺坛动态
学生资助
使用申请
大事件